提摩太前书 - 圣经学习
提摩太前书 第 1 章 虚伪的教义
第 1-2 节 保罗是基督耶稣的使徒。这封信的序言以保罗的权柄开头。虽然这封信是亲切地写给他信仰中的孩子的,但保罗表明这封信具有神的权柄,而不是父亲写给孩子的信。保罗属于使徒群体:
- 被耶稣召唤和派遣
- 亲眼见证耶稣的人
- 从圣灵领受了特殊的教导
- 借着圣灵的大能能行特别的神迹和医治
- 特殊保护
- 他们传扬福音不局限于一个教会,而是面向所有国家(包括以色列、希腊、意大利、西班牙和亚洲)
只有这 11 个使徒和取代了叛徒犹大的保罗,才能自称为使徒
基督耶稣,保罗在耶稣复活后的三年里见过耶稣,并从基督那里接受教诲。基督就是复活的耶稣,现在在天上,坐在上帝的右边。保罗在通往大马士革的路上被基督耶稣呼召并派遣,奉天父的旨意。耶稣在世时,通过祷告从天父那里得到了十二使徒的名字。
注意 "神--我们的救主 "这一表述。而不是我们的救世主耶稣基督。救赎和对罪的拯救来自天父。他的儿子为人类的罪而死是他的计划。天父是源头,耶稣是救赎的执行者。
提摩太是一个信主的犹太妇人的儿子,父亲是希腊人,使徒行传 16:1。他受割礼是因为路司得和以哥念的犹太人,因为大家都知道他的父亲是希腊人。我的儿子 "指的是两件事:获得(出生)和被爱。这与抛弃保罗的底马形成了鲜明的对比。他曾全神贯注于保罗的教导(提摩太后书 4:10)。
恩典是源头,是上帝对罪的赦免,是天父上帝对罪人的爱。这种爱带来了救赎。
有怜悯和善良的撒玛利亚人,他们照顾被抢的人(堕落的亚当,他吃了撒旦引诱他妻子夏娃吃的果子。撒旦夺走了人的生命)。被抢的人奄奄一息地躺在路上。人们只能等待着作为对罪的惩罚的死亡。善良的撒玛利亚人把他们抱起来,带到客栈,并留下照顾他。耶稣献出了自己的生命,他去了天堂,但留下了圣灵来看顾我们。
平安从源头来,天父不再愤怒,而是和好。
我们的主基督耶稣是保罗和提摩太生命的主。通过这种认识,他们顺服了基督耶稣和天父的旨意。这不是他们自己的意愿,而是在圣灵控制下的生活。他们的生活中充满了迫害(犹太人和外邦人)、折磨、饥渴、海难等等。
第 3 节 保罗在以弗所的时候,把提摩太留下,往马其顿去。留下提摩太是为了建立教会。但也是为了防止错误的教导和解释。保罗用这封信命令提摩太留在以弗所,以驳斥错误的教导。
保罗很谨慎,没有提到名字,但他嘱咐某些人不可传别的教义。这些人可能是希米尼乌斯和亚历山大的追随者,第20节。
第 4 节 讲传说和家谱的假教师。显然是指犹太教师。犹太法典(Haagadah)中的拉比对创世纪的注释,加上了拉比的生活规则。保罗可能还想到了禧年记。这本书涵盖了从创世到进入迦南的整个时期。整本书都以数字 "7 "为基础。一周有 7 天。月有 4 x 7 天。一年有 52 x 7 = 364 天。一周有 7 年,禧年有 7 x 7 = 49 年。
拉比们在无休止的争论中结束了讨论。从而以人类传统取代了上帝的律法。
在我们这个时代,同样的事情以不同的形式发生着。人们在学习圣经时,不是对经文进行比较,对希伯来文和希腊文进行研究,而是着手解释约瑟对波提乏的妻子、参孙和上帝对大利拉的指引、耶稣在阴间(地狱)的逗留以及他对死者的布道,所有的宗教都相信同一个上帝。人们开始将历史与幻想混为一谈。人们开始将历史与幻想混合在一起,用自己的解释和想象力让上帝的话语 "更接近人,使人理解"。
所有这一切都会使人偏离真理,给人带来困难,导致讨论,使人误入歧途。
第 5 节 根据哥林多前书第 13 章爱是最大的,必须来自纯洁的心灵、未长大的孩子的心灵和良知。这种爱能为耶稣赢得不信的人。保罗敦促提摩太在以弗所教会教导这一点。必须传授纯正的福音,摒弃传说、家谱研究和错误的修饰。因着爱,耶稣献出了自己的生命,为人类的罪死在各各他十字架上。为耶稣赢得罪人时,首先必须洁净罪人过去的一切罪恶,使其从撒旦中被释放(如堕胎、通奸、吸毒、毒瘾、神秘主义等),摆脱一切世俗欲望,并活在圣灵的掌控之下。
彼得前书 4:3 和 15 节
3 因为你们从前随从外邦人的心意,生活在淫荡、情欲、醉酒、荒宴、狂饮和可憎的偶像崇拜中,时候已经够了。
15 你们中间,不可有人因为杀人、偷窃、作恶、好管闲事而受苦。
彼得前书 2:15-16
15 因为神的旨意原是要你们以行善来堵住糊涂无知人的口。
16 虽然你们是自由的,却不可藉着自由遮盖恶毒,总要作 神的仆人。
彼得前书 2:5 和 9 节
5 你们作为活石,要被建造成属灵的殿,成为圣洁的祭司,藉着耶稣基督献上蒙 神悦纳的属灵祭物。
9 不过,你们是被拣选的一族,是君尊的祭司,是神圣的国度,是属神的子民,要使你们宣扬那召你们出黑暗入奇妙光明者的美德。
第 6 节 有些人回到了第 3 节。他们的心不在耶稣身上,而在妄谈传说和神话上。他们的生活方式不是为了自己的罪,靠耶稣得救,活出上帝的荣耀和恩典。他们继续过着世俗的生活,完全专注于世俗的虚假教义和人的解释。
第 7 节 他们依靠摩西的律法(十诫和律法书,圣经前五卷)。这是一条任何人都无法完成、也无法将其置于上帝审判之下的律法。他们希望像法利赛人和注释家一样解释律法。回到吹毛求疵的方式来解释。摩西律法只是为了让人们认识到人是罪人,不能带来救赎,只会受到上帝的审判。他们说得很肯定,却根本没有意识到其中的含义。
第 8 节 律法是好的,因为如果世界上的每一个人都完全遵守摩西的律法,世界将会完全不同。首先是对上帝的敬拜。不偷盗,不谋杀(不堕胎,不安乐死),不奸淫,不贪恋邻舍的东西(不嫉妒)。尊重父母(子女顺从)。
第 9-10 节 义人遵守律法,按摩西律法的规定行事,不作额外的解释。律法是为那些不想遵守上帝诫命的恶人订立的。保罗列出了一份更详细的名单,其中包括那些从内心深处有意识地选择违背上帝的人。
奸淫:那些与妓女上床的人,但也包括那些已婚但与自己伴侣以外的人上床的人,包括婚前性行为。
所多玛人:在异教神庙卖身与男性性交的男妓。
拐卖者:含义不明。与奴隶制有关。拐卖男人、女人和儿童的商人。也指将灵魂出卖给撒旦、撒旦教和神秘主义,还指想知道未来的(看牌、星座)。包括纹身:在皮肤上留下痕迹,从而拒绝上帝按照上帝的形象创造的人,对自己的身体不满意。
第 11 节 可称颂的神有三个要素:绝对完美,绝对有知识,完全自给自足。
我(保罗)受耶稣亲自三年教导的委托(加拉太书1:12和18)。
>提摩太前书 1:12-20 神赐给保罗的恩典
第 12 节保罗感谢神,因为尽管教会遭受了严重的迫害,第一批基督徒被杀害,神还是从黑暗中呼召了保罗,派他传讲基督耶稣的福音。感谢神赐给他的三件事: 耶稣给了他力量,认为他可信任,派他作事工。这是纯粹的恩典和宽恕。
第 13 节 一个令人震惊的事实,一个巨大的罪人:一个亵渎神的人,一个迫害人的人,一个杀人的人,他从神领受恩典,并被基督耶稣亲自呼召为福音的布道者。这是何等的恩典!保罗是一个伟大的人,他极度愤怒地迫害基督教会,希望耶稣也因此放弃他们的基督教信仰,如果不能这样,他就杀死这些信徒。他完全同意用石头打死司提反。然而,这并不被认为是违背圣灵的罪。亚拿尼亚和撒非喇有意识地撒谎。这是保罗的无知。保罗真诚地认为耶稣基督是一个谎言,作为一个法利赛人,这是对耶稣基督的亵渎,是要判处死刑的。只有早耶稣基督在保罗通往大马士革的路上向他显现时,他才不得不承认耶稣真的复活了,是上帝的儿子。
第 14 节 从一个巨大的罪人到丰盛的恩典,这发生在保罗身上。不仅是一个罪人信了主,而且领受了丰盛的恩典,因为他被派遣成为福音的传讲者。他肩负着向外邦人宣讲福音的特殊任务。保罗受了圣灵的许多恩赐,作传福音的,作教师的,作预言的,说方言,总而言之,领受圣灵的一切恩赐。
第 15 节 这是一句真话,是 12 位使徒的见证和经历,是 500 多位在耶稣死后看到他活着的见证人的见证,也是保罗在通往大马士革的路上看到耶稣的见证。
耶稣为人类的罪而死,所有相信的人都能获得对罪的宽恕和永生,这是一句真话,值得所有人接受。
在这一点上,我是个罪魁。耶稣来到世上,为人类的罪而死。人们都犯下了严重的罪,但保罗认为自己是所有人中最大的罪人。他怀着巨大的仇恨和意识杀害了许多基督徒(不是普通人,而是属于耶稣基督的人)。不是少数人,而是许多人,他的目的是要增加更多的人,如果耶稣没有在通往大马士革的路上阻止他的话。没有人像保罗一样犯下如此大的罪。我们知道那些连环杀手,那些犯有堕胎罪的人(也许他们自己就有好几个),但保罗仍然认为自己比他们罪更大。他在这些杀人的罪中排名第一。
第 16 节 无论一个人的罪有多大,上帝的恩典都更大。但这个人必须有悔改、认罪的余地。保罗公开承认自己是罪魁。对于一个傲慢的人来说,他认为自己可以通过好好生活来救赎自己(谁能完全遵守十诫中的所有诫命?) 并通过善行来欺骗自己。在天父的忿怒之下,没有人,没有人能战胜罪。只有相信耶稣基督的救赎,罪才能得到赦免。但是,人必须承认自己有罪,承认自己无法救赎自己。因为保罗欠下了巨债,他走在了宽恕的前列。尽管他有巨大的罪,但上帝证明了自己的宽容,宽恕了他的罪。为任何愿意相信的人树立了榜样。对于一个悔改并愿意相信的人来说,没有什么罪是太坏的。这个榜样就是保罗。
第 17 节 万世之王 上帝的存在和上帝的恩典并不局限于一个世纪。上帝在当前的创世之前就已经存在,并将在这个地球结束之后继续存在。在新地和新天里继续存在。他是无始(阿拉法)无终(俄梅嘎)的神,是没有短暂的永恒之神。
唯一的神,没有其他的神。阿佛洛狄忒、阿波罗、阿耳忒弥斯、赫耳墨斯、宙斯、佛陀和其他神的形象都是人类的发明创造。它们都没有灵。从他们身上散发出的表面上的力量是来自黑暗的力量,是撒旦和恶魔的力量。它们倾听对这些偶像的崇拜,并实现偶像崇拜者的(邪恶)愿望。这也适用于对圣人像(由天主教会教皇祝福)的崇拜。
第 18 节 这个使命: 基督耶稣赋予保罗的使命:传讲福音,教导基督徒生活的价值观和标准。我将这一使命托付给你提摩太。我死后,你将代替我,你必须通过耶稣继续这项使命。你必须证明自己是耶稣基督里真正的孩子。忠于你的教导。
根据所说的预言,见提摩太前书 4:14。4:14. 这些预言也包括提摩太必须进行的斗争。他与黑暗势力的斗争,也是与以弗所的假教师(假教训)的斗争。
第 19 节 如何进行这场斗争?凭着信心和良心。提摩太蒙召坚守信心。他的良心是他对主耶稣基督必须承担的责任。一个基督徒必须是一个好士兵,(提摩太后书 2:3)一个熟练的水手,才不会导致沉船。在暴风雨中(基督徒的生活),风能够使船撞上礁石,摧毁船只(沉船)。基督徒受到不信的人、魔鬼和撒但的攻击,饥饿和干渴、折磨和虚假教导的攻击。他或她的生命正在经历风暴。对有些人来说,这意味着船在礁石上破裂,他们失去了信仰。他们的信仰遭遇海难,从而失去永生。
第 20 节 提及了沉船事件的领导者、虚假的教义、许米乃和亚历山大的名字。他们是分裂律法的人,在没有透彻了解的情况下解释犹太律法,并给出虚假的解释。他们专门研究神话和家谱。
保罗把这两个人交给了撒旦。为什么?是为了使他们的亵渎和虚假教训被揭穿!
许多人和解经家都难以理解保罗的这些话。让我们不要忘记这件事的严重性。这些假教师教导的是假基督教。一个会导致(非)信徒失去永生的基督教。这是一个严肃而严重的问题。可能保罗对他们或以弗所会众的领袖的警告无济于事,他们坚持自己的教导和解释。这就是为什么保罗把他们交给撒旦,希望通过对肉体和/或精神折磨,他们能够悔改,停止他们的虚假教导。目的是惩罚和悔改,以免为时过晚。
提摩太前书 第 2 法规


第 1-2 节 第一章以对教会中错误教导的告诫结束。第二章开始了基督徒在教会中生活的规定:为君王和一切在位的。这是对提摩太的强制(告诫性)命令,告诉他基督教会必须如何行事。首先是祈求。不是几分钟的普通跪祷,而是几十分钟的祈求式祷告,并引用圣经经文(如以斯帖记、但以理书和尼希米记)。有关祷告主题,请参阅 祷告。代祷:
- 人人,包括非信徒和信徒
- 君王、王后和总统
- 第一议院和第二议院的成员
- 国家机关
- 市政当局
- 牧师、长老和执事
- 传道人
- 传教士及其家属
- 因信仰而遭受迫害和折磨的信徒
- 世界各地的犹太人和以色列人,尤其是以色列人
为什么?首先因为这是上帝的旨意,其次是为了让我们过上平静的生活。尊重上帝的法律、敬畏上帝的政治家和国会或参议院成员
- 不会接受会使基督徒遭到迫害的法律,因为他们抗议违背上帝的法律。
- 当基督徒抗议堕胎、安乐死、禁止同性恋婚姻和收养同性恋以及Covid-19疫苗时,他们不会接受导致这些抗议的人入狱的法律。
- 不接受让基督徒在街头传教时会坐牢的法律
这样,基督徒就可以过敬虔的生活,自由的传扬圣经的价值观和准则。不尊重上帝的统治者会制定各种违背上帝诫命的法律,撒旦可以肆意地在那里统治。在那里,撒旦主义和神秘主义将占据至高无上的地位,并将导致经济衰退(上帝的惩罚)。
第 3 节 这些祷告是美好的,是会得到天父耶稣基督悦纳的。这些祷告都是神想要回应的。然而,这必须伴随着祈求,并在许多教会中集体进行。撒旦有他的支持者,并使用伏都教和麦昆巴攻击基督徒和统治者。
第 4 节 为什么要为不信的人代求?因为上帝不希望任何人沉沦,而是希望所有人都能相信耶稣基督是他们罪的救主。上帝希望所有人都能认识到自己是罪人,撒旦想要毁灭世界,只是为了达到他们的目的。他承认人无法自救,因此必须接受上帝的恩典。认识到耶稣基督是通往天堂永生的唯一途径。认识到只有在圣灵控制下的生活,信徒才能抵御罪恶。通过这种能力,生命才有可能荣耀神,进而获得天国的生命。这才是真理,而不是人们的错误教导和虚假预言。
耶稣基督为人类的罪而死,彰显了上帝的爱。上帝希望每个人都承认并接受爱与恩典。这是人类的自愿选择。如果一个人不愿意接受爱和恩典,那么上帝对罪的忿怒就会临到这个人身上,他或她就必须承受对罪的惩罚,在火湖里切齿,因为上帝是烈火(希伯来书 12:29)。这并不意味着上帝是爱,他就不谴责罪恶,就没有地狱和火湖。就是一个偷窃的小偷,一个杀人的凶手,人们都认为他理应受到惩罚。何况上帝是公正的审判者,他是圣洁的,每一种罪都会受到惩罚。爱无法挽回这一切。每个慈爱的父亲或母亲都会惩罚不听话的孩子。
第 5 节 宇宙中只有一个神。不是这个民族有一个神,另一个民族有另一个神。或者这个神是自由人的,另一个神是奴隶的。不是以色列人的神,希腊人或基督徒的神。只有一个神,他对罪恶和拒绝他的诫命(以及只想与同胞同甘共苦、沉溺于财富世界并屈从于撒旦和恶魔的人)感到愤怒。无法摆脱罪性的人。无法战胜罪的人。这个人与上帝之间只有一个中保,那就是: 耶稣基督。
第 6 节保罗为这一个人作见证,因为没有其他方法可以与父神和好。他是造物主。由于人类对上帝的悖逆(堕落),人类自愿选择了反对上帝。每个人都可以选择追随或反对上帝。每个人都可以自由选择接受或拒绝那位中保。这就是保罗向提摩太见证并向他讲述的信息。并将这一信息传给下一代。
第 7 节 为此,耶稣亲自任命保罗为布道家和使徒。这美好的信息就是真理。特别之处在于,保罗主要被任命为在外邦人中的传福音。但同时也教导新的基督徒生活方式。每个基督徒也要在自己的日常生活中宣传和展示这种新的生活方式。
第 8 节 我们如何祷告,在哪里祷告?
我们可以随处祷告(根据但以理书,面朝耶路撒冷)。因为男人们用举起的圣手祷告。在以弗所,这不仅限于会堂,也发生在家里的大房间里。这是举双手祷告的唯一方式吗?不是,这里有一些例子: 站着(撒母耳记上 1:26)、伸手或举手(出埃及记 9:29)、屈膝(创 24:48)。
注意条件:心中必须没有忿怒或争论,也没有罪。必须先认罪,信徒才能祷告(成为圣洁)。
第 9-10 节 同样,这是一个重要的词。保罗继续阐述了关于女性在公共场合的规定。这意味着女性能在公共场所与男人一起敬拜上帝。
衣着得体:不华丽,不引人注目,但也不能衣衫褴褛。简而言之,不引人注目,不引起男人对其外表或衣着的注意。请看第 13 节,夏娃从属于亚当。在教堂里,女人露出乳房或穿着迷你裙,都不可避免地引起了男人们的注意。祷告会、查经班和教会必须以神为中心,而不是让女人转移对神的注意力。然后,更不要说一个人出现在圣洁的神面前。
摩西与神对话后从山上下来时,他的脸发出了可怕的光芒,以至于以色列人要求遮住他的脸。神发出如此耀眼的光芒,信徒怎能穿着日常的服装出现在祷告会、查经会或教会里呢?女人(和男人)端庄的外表在哪里?那是他们圣洁的表现吗?
在以色列,法律规定,只有遮住胸部、肩膀和膝盖的女性才能进入圣地。
第 11-13 节 资料来源:提摩太前书和提摩太后书,摘自《真理旗帜信托》,第 109-110 页。 这些话和林前 14:33-35 中的类似话语听起来可能有点不友好,但实际上却恰恰相反。事实上,它们表达了一种温柔的同情和基本的理解。它们的意思是:不要让女人进入与她的构造本身就不适合的领域。不要让鸟儿在水下栖息。不要让鱼儿试图生活在陆地上。不要让女人渴望通过在公共礼拜中对男人进行说教来对男人行使权力。为了她自己和教会的属灵福祉,要禁止这种篡改神圣权威的不圣洁行为。在主日的圣言敬拜中,女人应该学习,而不是教导。她应该保持沉默,保持冷静(见帖前 4: 11 和帖后 3: 12)。她不应该让别人听到她的声音。此外,这种默默的学习不应该带着叛逆的心态,而应该 "完全顺服"(林后 9:13;加 2:5;提前 3:4)。她应该乐于将自己的生活置于上帝的律法之下。她在属灵上与男人完全平等,分享救恩的一切福分(加拉太书 3:28:"没有男女之分"),这并不意味着她作为女人的本性或她作为女人所要完成的相应任务有任何基本的改变。女人还是女人!保罗不允许存在任何其他情况。保罗不允许,因为上帝的神圣律法不允许(林前 14:34)。这神圣的律法就是圣经中所表达的神的旨意。特别是在女人被创造和堕落的故事中(尤其见创世记2:18 -25;3: 16)。因此,教导,即正式布道,从而通过在公共礼拜中宣讲神的话来管辖男人,支配男人,这对女人来说是错误的。她不能扮演主人的角色。第 13-14 节。如前所述,这些关于女性在公共敬拜中的角色的指示不是基于临时或暂时的条件或情况,而是基于两个具有永恒意义的事实,即创造的事实和罪的进入的事实。因此,保罗写道:亚当先被造,然后才是夏娃,不是亚当亚当并没有受骗,而是女人受骗,陷在过犯里。
在造人(参罗 9:20)时,上帝先造亚当,后造夏娃。不仅如此,他还使夏娃[或亚当的缘故,成为他的帮手(创 2:18-25)和他的荣耀(林前 11:7-9)。两者缺一不可(林前 11:11)。但是,上帝以他至高无上的智慧创造了这样一对人类:他自然而然地领导,她自然而然地跟随;他自然而然地主动,她自然而然地接受;他自然而然地发明,她自然而然地使用他发明的工具。当夏娃从造物主的手中诞生时,这种跟随的倾向就根植于她的灵魂深处。因此,在公共礼拜中保留这种秩序是不对的。为什么要鼓励一个女人去做违背她本性的事情呢?她的身体在创造顺序上远远晚于亚当,而且是从亚当的身体上取下来的。她的名字--Ish-slia--源自亚当的名字--Ish(创 2:23)。只有当女人认识到这一基本区别并采取相应行动时,她才能成为男人的祝福,才能对男人产生亲切而有力的有益影响,才能促进自己的幸福,从而荣耀上帝。朗费罗说得好 "弦之于弓正如女人之于男人。女人拉弯男人,却顺从男人; 女人拉近男人,却跟随男人。她服从男人,二者缺一不可",除了这个创造的事实之外,还有罪的进入。夏娃的堕落是在她无视神赋予她的地位时发生的。她没有跟随,而是选择了领导。她没有顺从上帝,而是想 "像上帝一样"。她--而不是亚当--确实(或完全)被欺骗或迷惑了"。夏娃 "确实被欺骗了",但亚当 "没有被欺骗"。当然,这不能绝对地理解。它的意思应该是这样的:亚当没有像夏娃那样被欺骗。参见创 3:4-6。她直接听从了撒旦的话,而亚当没有。她比他先犯罪。她是领导者。他是追随者。她本该跟随的时候,她却带头;也就是说,她本该跟随在正义的道路上,却带头走在罪恶的道路上。就这样,她觉得自己犯了罪,毅然决然地偏离了顺从的道路。以前,夏娃因被造而一直跟随亚当,这本是无上的福分,现在却不再是无上的福分了;因为她以自己的罪为榜样,选择了领导当时还无罪的丈夫,现在她必须服从她自己设计的这一切,即她那有罪的丈夫。因此,不要让她的女儿们跟随她去颠覆神所建立的秩序。不要让任何一个女儿承担本不属于她的角色。当会众聚集敬拜时,夏娃的女儿不要教导、管理、领导。让她学习,而不是教导;服从,而不是统治;跟随,而不是领导。引用结束。
让我们认识到,保罗是上帝任命的使徒,拥有上帝的权柄(林前 14:34)。上帝首先创造了亚当,然后用亚当的一根肋骨创造了夏娃。这就是女人必须顺服男人的原因。这是神的旨意。女人不能想着取代男人的位置。鱼被创造出来是生活在水中的而不是陆地上。否则它就会死。鸟儿被创造出来是为了在空中飞翔,而不是在水中(河流或海洋)。女人必须如上帝所愿,知道自己在所造之物中的位置。女人必须接受男人的和平教导。女人带领教会在男人在场的情况下在教会布道是教会的耻辱。男人的职责是带领并教导神的话语。解释神的话语,解释圣经经文。不是以自我为中心的布道,而是神在你生命中所做的广泛见证(这是例外允许的)。女人的权柄不能凌驾于男人之上,这是神的旨意。为什么?
第 14 节 夏娃被撒旦引诱,她没有抵挡住撒旦半真半假的谎言。首先,有动物对她说话,她本应警惕。这是一个新的特殊情况。上帝说得很清楚:你不能吃那个果子。但撒旦,蛇,歪曲了上帝的话,说了半真半假的话。女人受不住诱惑,软弱了。她没有就是否吃果子的问题征求丈夫的意见,而是选择自己做决定,从而破坏了 "合而为一"。她故意选择独自独立做出决定,不再顺从上帝和丈夫。她选择听从低等动物,而不是造物主。
不管亚当是否有意识地选择了食物,他都知道自己不顺服,并且吃了。他要对堕落负全部责任。他不是被引诱,而是故意犯的错误。
第 15 节 适用于男人的也适用于女人。当一个人再次变得顺服,并忠实地接受耶稣基督为救主和神时,他将再次得到被拿走的(圣)灵。在人类堕落时被移走的圣灵。这同样适用于女性。她必须保持信仰,然后上帝会打开她的腹,让她生儿育女。这两者都适用于对上帝的爱和圣洁的生活。
提摩太前书 3:1-8 对上帝工人的要求:牧师、长老和执事


第 1 节 这句话是肯定的,见提摩太前书 1 章 1 节。
如果有人渴望担任主教一职,那么他渴望的是一项崇高的任务。然而,他必须非常清楚七件事:
- 他(男性,女性不得领导,见上一章)一定是被主耶稣基督呼召的。毕竟,耶稣是他身体的头。
- 撒旦和魔鬼的攻击,他们想绊倒牧师。想想奸淫和窃取什一税、豪宅和汽车。
- 这必须是一个渴慕,因为这项任务会对个人生活产生重大影响,需要做出牺牲(包括来自家庭和亲密关系的牺牲)。
- 犹太人和/或外邦人的迫害,在我们这个时代,政府的迫害(如在加拿大和瑞典),穆斯林的迫害,禁止祈祷会的迫害。
- 通过虚假的教导(允许堕胎、允许同性婚姻、允许婚前性行为)来制造矛盾。虚假的教导破坏了可靠的圣言--《圣经》。
- 教会成员、长老和执事的矛盾,他们不愿意承认牧师的权柄。
- 这需要很多时间。如果男人得到了能够控制性欲望的恩赐,没有了性需求,他就会保持单身。否则,这会影响他与妻子和孩子相处的时间。
这就是为什么神会设定严格的条件,保罗将在下面的经文中给出这些条件。教会成员有责任确保候选人满足这些条件。
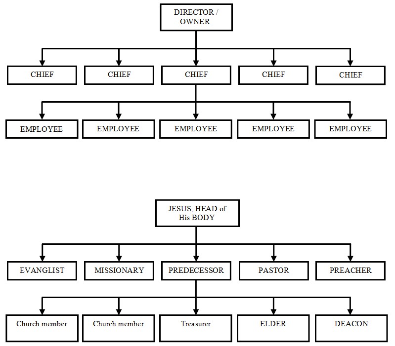
公司有一个管理公司的董事或所有者,他对公司负责。在一家大公司,他向不同的主管分派任务,而每个主管又要对自己的上级负责。主管之下是员工,他们必须完成分配的工作,并对主管负责。如果委派的工作执行不力,公司就会出现问题,从而导致公司倒闭。
教会就像一个企业。小教会只有一个牧师。如果教会发展壮大,就会有长老和执事。牧师(传道人、宣教士)直接接受主耶稣基督的命令。耶稣是头,他按照自己的意愿将每个人按其位置分派。教会中的每个人都要对牧师或他的领袖(传道人、宣教士)负责。长老和执事(或教会中的传道人)必须听从牧师的命令。如果不同意他的决定,只能私下借助圣经经文表达反对意见。如果牧师坚持自己的决定,那就别无选择,只能离开教会。教会和宣教现场上必须有秩序,必须尊重负责人。否则,教会就会成为外人眼中的讽刺。如果证明牧师犯了严重的罪(奸淫、偷窃等),教会有权解雇他。
第 2-7 节 上帝提出的要求是明确的。有关信徒必须在会众内部和教会外的人面前都达到这些要求。担任主教、牧师或长老的要求是:
- 必须无可指责是指无可挑剔、无可置疑。见路加福音2:25 和约伯记1:8 敌人可以提出许多指控,但所有这些指控都必须在经过公平的调查之后证明是虚假和空洞的。
- 只作一个妇人的丈夫。这并不意味着主教职位必须由已婚人士担任。但无论已婚未婚,在教会成员和教会外的人眼中,性生活都是无可挑剔的。无通奸、无同性性关系、无恋童癖、无乱伦、无与动物发生性关系等。
这句经句的本质是无可争议的道德,一个对自己的妻子完全诚实和忠诚的人。
只作一个妇人的丈夫。这并不排除伴侣死亡时的再婚,见提摩太前书 5:14,罗马书 7:3。"反对 "虚伪的独身主义,禁止后世的婚姻(本世纪是天主教会),见提摩太前书 1:1-3。
问题在于,如果离婚的理由是妇女犯了通奸罪,那么该如何处理?根据耶稣在马太福音5:32和19:9的说法,如果妻子犯了奸淫罪,并且已经正式离婚(离婚书),丈夫可以自由地再婚。该官员再婚后能否担任牧师、长老、执事或任何管理职位,取决于会众,也取决于会众成员的祷告。 - 有节制,要控制情绪。不要让自己被感觉淹没。保持头脑清醒。不要向富裕(奢侈、过度使用)屈服。生活要平衡、平静、有节制、有爱心、理智。如路得、尼希米、以斯拉。
- 克己是安静、得体、温和、平衡。不容易被扔出场外。
- 端正是文明有礼。举止得体、端正、整洁、有教养、乖巧。
- 乐意接待外人:接待熟人或陌生人。也可以在不方便的时候准备一顿饭。比如亚伯拉罕和拿鹤命人准备饭菜。但这并不局限于自家的字面意思。这里的好客意思更深。为第三世界国家的寡妇、孤儿和儿童提供食物、饮料、衣服、住所和教育(通过旨在实现这一目标的传教活动)。
- 善于教导。从圣灵领受了做教师的恩赐(林前 12:28)。没有这种恩赐,就不可能成为牧师。没有这种恩赐,哪一个牧师能按照圣灵的意愿讲解圣经。牧师或查经班的带领人必须能够教导圣经。当教会成员不能很快理解时,必须耐心和理解地进行教导。耶稣在教导时经常使用比喻。教导意味着能够将圣经中的事物与日常生活中的例子进行比较。教导意味着要有良好的圣经知识,这样你就可以通过参考圣经来澄清上下文中的词语。这样你才能举出圣经中的例子。
- 不酗酒。过多饮用酒精饮料。醉酒。这并不排除适度饮酒。保罗建议提摩太不要再只喝水了,为了你的胃和经常出现的病痛,可以喝一点酒,提摩太前书 5:23。5:23. 但这样做不要冒犯其他信徒。最好不要在公共场合,在自己家里要适量。如果你完全不想喝酒,那也很好。
- 不打人:很快就生气或大发雷霆。因为一点小事就发火。没有自制力。
- 要温和:体贴、善良、英勇、有礼貌。亲切地接待客人。在自己身处困境时,也能与对方保持友好关系。
- 不好斗:不要急于开战。希望以外交方式讨论问题。耐心讨论分歧。不强调自己的权利。不要急于打官司。
- 不贪财:不想聚敛巨额财富。过奢侈的生活。准备好满足需求并分享钱(不给自己带来麻烦)。聆听圣灵在你心中的指引。运用常识,因为撒旦是一个优秀而聪明的骗子。如果教会承诺,神(玛拉基书)会赐给你丰盛的祝福,并且你会收到了多倍的回报,不要听信这种言论而奉献财产,要理智。
- 要好好管理自己的家。一个无法控制自己的金钱,在经济上连妻子和孩子都照顾不好的人,怎么能照顾好一个教会呢?管理教会的责任重大:必须按时支付建筑物的租金或抵押贷款、煤气费、能源费、水费和电话费。牧师、可能还有长老、执事(全职或兼职)、传道人、传教士的工资。税收和社会福利。与正常运作、清洁、材料、版权、音响系统、维护、保险等有关的所有费用。如前所述,这是一家公司。没有对公司的良好管理,公司就会崩溃和失败。如果一个人在自己的家庭中都已经做不到这些,更不用说在教会中了(一个人可以有一份固定的工作,教会则有不会收到固定的什一税和奉献)。下面继续进行
- 使儿女顺服,凡事庄重。如果这个人不知道如何责罚自己的孩子,更不用说能够责罚教会成员了。惩罚不是打孩子,而是与孩子对话,帮助他们理解为什么某些事情是错误的/有罪的。这是子女对父亲和母亲的尊重。孩子们必须在基督教信仰的熏陶下长大,并践行基督教的价值观和准则。在青少年或成年时受洗并接受耶稣基督为个人救主。如果缺失了这一点,我们又怎能期望教会会有这样的结果呢?是孩子的爱让他们顺服。教会肢体对基督的爱才会使他/她顺服主耶稣基督和圣灵的引导。
- 不是刚信主的。为什么?刚信主的人没有足够的圣经知识,不能进行圣经教导,也不能学习圣经。由于缺乏这些,所以无法抵挡撒但和魔鬼。刚信主的人必须首先完全证明自己已经脱离了属世的生活。首先,必须承认过去所有的罪。只有成年信徒才能结出圣灵的果子(加拉太书 5:22,雅各书 3:17-18),才能在教会中担任执事、长老、牧师等职务。首先,使徒保罗在耶稣基督里接受了三年的教导,然后保罗向其他使徒介绍了自己,他们也同意他开始传教(旅行)。
- 也必须在教外有好名声:为什么?任职者的日常生活绝不能被非教会成员和非信徒指责。外人往往比教会成员自己更了解任职者的生活。这部分是由于任职者与不信的外人的接触(传福音,他与市政官员、法官、律师、社会官员的接触)。哥尼流虽然是 "不信的人",但在犹太人中很有名气(使徒行传 10:22)。
此外,提多书 1:7 中描述的条件是:
- 不暴躁。脾气急躁:性情暴躁,容易发怒,目中无人。按理说,脾气暴躁的候选人不适合担任教会职务。对于这些任务,需要的是一个冷静的人,他知道如何控制自己,即使在受到攻击时也能以爱作出反应。当发现严重的罪时,他能开始冷静地与当事人交谈并提供帮助。
- 不贪财。候选人必须以公正办事著称。诚实纳税。贷款时,要求低于银行的利息,只是为了补偿通货膨胀。圣殿里的小贩和兑换银钱的人利用罪人,把献祭的动物高利卖给人们,用舍客勒兑换钱。
- 克己:沉着冷静、善于协商、不乱花钱的人。候选人必须证明他精于理财。看他在哪里买东西最划算。不是用信用卡购物的人。不要在第一家商店购买,而是要研究一下价格/质量比。这样,教会就能确保什一奉献和礼物的使用是明智的。
- 正直: 他是公正、公平和正确的。刑罚与所犯罪行成正比。在一起小盗窃案中砍掉一只手是不相称的。就像经常发生的强奸案一样,三年刑期或社区服务与所犯罪行不相称。连环杀手被判处死刑是公正的。
正确的社会财富再分配。有些人认为,政府对无法自救的人施以援手是公正的。另一些人则认为这是非常不公正的,因为有的人的收入必须被扣留一部分,这些人认为这等同于盗窃。圣经在帖后 3:10 中说:"若有人不肯做工,就不可吃饭"。帮助穷人是正直的,但这应该是临时性的支持,使他们能够在三年内独立养活自己。永久性的终生资助不在此列(但因残疾而无法工作的情况除外)。 - 圣洁:在观点和生活方式上虔诚,天真无邪,没有狡诈和欺骗。每周日去两次教堂,一周内却生活在属世中,这是消极圣洁行为的表现。圣洁是宗教生活的外在表现,就像法利赛人在街角祈祷一样。在这里,"圣洁 "一词是在积极的意义上使用的,即与主耶稣基督和天父上帝建立活泼的关系。丰富的祷告生活,丰富的圣经学习,对圣经的研究并将其付诸实践。
- 节制:谦虚、安静、虚心、贞洁。葬礼上穿着低调的服装。牧师在教堂布道时穿着朴素的服装,不穿牛仔裤或短裤。旧约中的祭司穿着献给上帝的特殊服装。候选人过着适度的生活,不过度奢华。不追求奢华的生活、豪宅或豪车。不与家人每周去昂贵的休闲公园。不过量饮食(垃圾食品),不大腹便便。在自己的国家或第三世界,有多少穷人。大腹便便表明人们自私自利,不关心他人。
- 必须坚守所教导的真理,这样他才能在正确的教义中给予指导,并驳斥那些与教义相悖的人。候选人必须证明他遵守圣经的价值观和准则。他尊重十诫,在圣灵的控制下生活。圣灵的果子(加拉太书 5:22 和雅各书 3:17-18)必须在他的生活中清晰可见。
一个不懂得如何以爱劝诫的候选人是不合适的。不听话的罪人必须听从劝诫,悔改罪过。
候选人必须每年阅读一次圣经,从创世纪到启示录,以便能够驳斥他人解读圣经中的错误。
到目前为止,为了完整起见,我想用我的个人见解来补充提摩太在这里提到的条件。
- 哥林多前书 13:1 爱 希望侍奉主耶稣基督的人必须爱仇敌。不能为了荣誉或声望(如法利赛人和文士),也不能为了财富。会众中的工作是艰苦的,尤其是在需要采取惩戒行动时,更需要大量的爱。这必须是一种呼召,必须带着爱去做。
- 希伯来书 13:17 责任。任职者要对上帝负责。他必须监督教会中发生的一切,必须向上帝负责。职务不是轻松的任务。不能把责任推给教会肢体个人。这就是为什么牧师、长老、执事和会众必须顺服他的原因。如果有人不想服从他,最好另选他人。
- 祈祷。保罗日夜为所有教会祷告。为什么?因为黑暗势力的攻击把虚假的教导带进了教会。因为教会肢体要从吃奶的成长为吃固体食物的,见来 5:11-14。为生病的肢体祷告,为教会肢体在个人生活中遇到的问题祷告。因此,候选人必须有每天至少一小时的祷告生活。并能够带领祷告会。
- 领导能力。牧师必须能够带领教会。主动开展传福音、社会项目、义卖等活动。教会必须是积极的,而不是被动的。教会不应只在主日成为一个(沉闷的)场所,而应在一周内成为一个有生命力的企业。作为一名熟练的船长,他必须驾驭这艘充满活泼肢体的船,驶向天堂。
- 善于倾听。候选人必须善于倾听。当一个人遇到困难时,要善于倾听和理解。如果候选人只顾用优美的经句和语言说话,而不是让有需要的人说话,那是无济于事的。倾听也是为了满足需求。例如,一位单身母亲需要社会帮助、食品包或生病孩子的药物。为吸毒儿童提供帮助。倾听是候选人的一项基本技能,也要用智慧和有实际帮助的真实话语来回答问题。
第 8-13 节 执事一词来自希腊文 diakonein,意思是侍奉。因此,执事就是为他人服务的信徒。男性和女性(见提摩太前书 5:15,使徒行传 9:36,16:14-15)都可以执行这项任务。由于第一代教会的发展,12 位使徒变得非常忙碌,几乎没有时间传福音。这就是为什么要任命执事来负责照顾穷人(如寡妇和孤儿)的社会工作。他们的任务是为穷人筹集资金,将资金分配给有需要的人,负责集体聚餐和圣餐,解释福音,收取什一税和捐款。
对执事的要求:
- 不一口两舌是就是 "是",不是就是 " 不是"。执事不会对一个人说一套,对另一个人又说另一套。要总是给出同样的解释。言行一致。
- 不好酒见第 3 节
- 不贪不义之财彼得前书 5:2-3 务要牧养在你们当中 神的群羊,按着 神的旨意照顾他们,不是出于勉强,而是出于甘心;也不是因为贪财,而是出于乐意。不要辖制所托付你们的群羊,而是要作他们的榜样。任务必须是一种呼召,而不是为了从中获得(经济上的)好处,也不是为了获得魅力。什一奉献和礼物、为项目募捐都必须怀着一颗真诚的心,毫无限制地用在主耶稣基督的工作上。门徒犹大是个坏榜样,他目中无人,是个小偷。就像西门(使徒行传 8:9-24),他是另一个坏榜样。
- 要存清白的良心固守信仰的奥秘。因信耶稣而脱离罪恶并获得永生的奥秘,对犹太人和外邦人都有效。以真理解释这一切,没有任何自己的解释、错误的教义和附加物(如文士和法利赛人)。完全基于旧约中的福音,并由耶稣的 12 位使徒所接受的。
- 受考验: 候选人的行为必须在实践中得到证明,才能被任命。见使徒行传第 6 :3 有好名声、满有圣灵和智慧的人。他们在实践中用行动证明了自己。这就意味着,执事并不是先试用一段时间,而是在日常生活中因其行为而受到关注,从而获得任命。
- 没有可责之处是那些无法对其提出任何批评的人,他们的衣着总是无可挑剔(不能穿破洞牛仔裤,不能在教堂里穿短裤或迷你裙,不能穿在教堂里引人注意的衣服),非常小心或专心地观看,不存在可以被(非)信徒评论的行为。与圣经价值观和规范相冲突的行为。
- 他们的女人(他们的丈夫)也必须庄重,不说闲话,有节制,凡事忠心。显然,诋毁伴侣的女人(男人)对教会毫无益处。不得损害任何教会成员的名誉,也不得说闲话。必须头脑清醒,根据具体情况看待每一件事。需要在可靠性方面众所周知,并能保守私下所讲的秘密。
- 只作一个妇人的丈夫见第2节
- 要好好管儿女和自己的家:见第4-5节
- 满有圣灵和智慧(使徒行传 6:3)如果不被圣灵充满和圣灵赐予的智慧,就不可能完成这项任务。这需要极大的耐心和对同胞的爱。圣灵会赐给我们很大的勇气(第 13 节)去布道传福音。
第 13 节 做了美好侍奉的人。如果没有呼召,你就不能很好地完成这项任务。有一个应许给那些出色完成任务的执事:他们(在天堂)会获得尊贵的地位。请记住,执事的工作是服侍,而不是像长老那样管理(教会项目、财务教育、家庭问题帮助、婚姻、心理帮助)。
第 14-15 节 保罗给提摩太写了这些指示,因为他希望自己能很快到来,但他预计的是,他还需要一段时间才能到来。提摩太不应该等到保罗来了再执行这些指示,因为他是保罗任命的,有了这些指示,他就有了一切权柄。
神的教会是神的家。必须有秩序和规则。谁可以作为神的仆人是有条件的。根基是建筑物(圣殿、教会、教会领袖)的限度。支柱(柱子)建立在此基础之上,它们承受着屋顶的重量,而屋顶就是教会的肢体。根基是基督,是真理的话语(林前 3:10-23)。
第 16 节 我们宗教的奥秘就是教会的头: 主耶稣基督。他是一切的荣耀和尊贵。
他在肉身显现。耶稣离开了他在天堂的位置,由童贞女马利亚所生,没有罪,是人类的孩子。神耶稣在肉身显现。
被圣灵称义。虽然文士和法利赛人拒绝了耶稣,但圣灵还是在耶稣在约旦河受洗后以鸽子的形式降临了。有声音从天上来,说:你是我的爱子,我所喜悦的。从死里复活充分证明了天父的儿子身份。证明犹太学者的观点是错误的。
被天使看见。天使向旷野里的牧羊人宣告了耶稣的诞生。撒旦试探耶稣后,天使服侍了耶稣。天使在客西马尼园出现帮助耶稣。天使渴望看到耶稣的事迹(彼得前书 1:12)。
在列国中布道。罪人的救赎不再局限于犹太人和以色列人,赦罪的信息适用于每一个人,无论是犹太人、以色列人还是外邦人。耶稣赋予的使命是将福音传遍世界的每一个角落。
被世人信服。通过十二使徒和他们后继者的宣讲,以及现在通过电视和互联网的宣讲,福音遍布世界各地,并被人们所相信。
被接在荣耀里。以上的结论是,耶稣从死里复活后,将回到他原来的家--天堂。现在,他坐在天父的右边。
让提摩太在他的使命中意识到这一切,下一章将对此进行解释。
提摩太前书 第 4 章 神工人的任务,提摩太的任务,免得离弃信仰
第 1-2 节 本章是关于离弃信仰的,这是圣灵明确向保罗发出的警告。在后来的时代,清楚地表明了我们现在的时代。失去真正的信仰:不坚持基督教的价值观和准则,同性恋婚姻自由,纹身,婚前性行为,与唯灵论混在一起。一切都是由假灵和邪灵(撒旦和魔鬼)所启发的。假灵在教会中作假的预言,对圣经经文作虚假的解释。假灵宣称耶稣不是神的儿子,从未道成肉身。所有宗教都有同一个上帝。用宇宙大爆炸和进化论的解释破坏神的创造。虚伪的说谎者。撒旦对夏娃说了半真半假的话,但撒旦完全知道自己的意图:让人吃禁果,继而让上帝的受造物死亡。他对夏娃说话是为了让她达到 "与神同等 "的更高境界,这是对夏娃的诱惑。而他的目的是毁灭人类。现在的诱惑是,通过奉献高额的什一税,上帝就会赐予丰富的祝福。这是撒但的诱惑,人的心中只有自己的财富。不顾全心建造神的国,只顾念自己的益处。结果是神不赐福,利己主义的信徒陷入(大)问题,饥渴贫穷。其结果是,信徒责怪神没有赐福,责怪神使信徒堕落离弃信仰,是走向世界。撒旦的目的达到了,信徒失去了信仰。另一方面,我们看到富有的基督徒生活在世界上,拥有豪宅、豪车、狂野派对和自由的性生活。没有任何东西表明他们的生活是基督徒的生活。他们也陷入了撒旦的罗网,迷失了方向。
第 3 节 我们看到天主教会禁止牧师和主教结婚,这反映了对婚姻的禁止。其结果是对儿童的性虐待和与同性的秘密性行为。所有这些都是欺骗和撒旦违背上帝的行为。
我们可以把享受美食视为素食生活。上帝创造所有食物,都是为了让我们怀着感恩的心来使用。有多少信徒忘记为他们的饮食感谢上帝。但反之亦然,大量使用食物会导致疾病。多饮会导致醉酒。这也是信徒的责任。神已将智慧赐给了信徒,他们绝不能被撒旦误导而大吃大喝,因为这里说:要存感谢的心领受。
它还强调大量的禁食(不进食)。在一些教会中,最小的事情也建议禁食。禁食的目的是为了与神建立更深厚的关系。但这并不是通过每月一次的禁食或 40 天的禁食从神那里获得某些东西来实现的。
让那些相信并认识真理的人带着感恩的心接受。信徒承认婚姻是上帝设立的。他承认第一次性交只在婚后发生。他承认性交是由上帝安排的,并在婚姻中与自己的伴侣感恩地使用它。他承认上帝创造了地球,其中包括所有有生命的动物、鸟类、鱼类、庄稼和水果。其中有些是人类的食物。
第 4 节 神所造之物样样都是好的,没有一样是可弃的。森林和丛林提供氧气。月亮带来潮涨潮落,使氧气进入水中,因此海洋中有了生命。云朵降下雨水,让庄稼结出小麦和谷物,让树木繁衍生息。鸟儿在天空中优雅地飞翔。这一切都是为了人们的享受和幸福。然而,人类并不感恩,他们破坏丛林,导致氧气和臭氧缺乏,飓风威力强大且更加频繁。人类破坏食物来源,造成严重的环境污染和饥饿。人类拒绝造物主上帝,不再对造物主创造的一切心存感恩。
第 5 节 信徒必须藉着感恩和祷告的心吃喝。这样才能使信徒得益。如果没有感恩和祷告,没有从神而来的感恩和祷告,信徒就很难指望自己会在生活中得到祝福。
第 6 节 提摩太的职责是向会众教导上述内容,如果他们不将这些信息铭记于心,他就要发出警告。如今在教会中,这样的教导何其少。在教会中讲道和解释上帝的话语并提出警告的人是多么的少啊。他们更多的是肤浅的布道和见证,而不是对基督徒生活的布道。神对基督徒有什么要求?保罗敦促提摩太在教会中用信仰和好的教义讲道。正确的教义是对旧约(当时还没有新约)和今天的福音书和新约的正确解释,以及基督徒生活的所有准则。在圣灵管控下的生活,圣灵是遵守上帝诫命的力量。教会中反对瑜伽(以及在教会中练习瑜伽的错误)、反对纹身、反对错误教义的警告。在教会中祈祷政府和司法机构尊重神的诫命和律法。反对共产主义和社会主义的错误。看看普京,这位总统从穷人变成了世界上最富有的人之一,同时却削减养老金,许多俄罗斯人过着悲惨贫穷的生活。看看古巴和委内瑞拉。这是错误的教导。
正确的教义:提摩太只有每天祷告并研读神的话语,才能在神的话语中保持良好的牧师和教师的身份。如果他忽视祷告和学习,他就会受到虚假教导的影响。他必须确保每天与圣灵同在。他必须遵循保罗的教导,他已经接受了保罗的教导,并通过保罗写给教会和提摩太本人的书信中的教导得到了补充。
第 7-8 节 日常生活中有许多无稽传说(不敬虔的愚蠢神话)。保罗呼吁提摩太公开惩罚教会。见第 5 章。
要在敬虔上操练自己。保罗可能想到了体操馆,年轻运动员在那里练习跑步和摔跤等运动。在训练中使用适当的食物,训练肌肉而获得冠军,参见耶稣的精兵。同样,他也必须通过每天的祷告和学习神的话语来操练自己,以便能够正确地讲道,能够抵御虚假的教导,能够抵御撒但的欺骗,能够对教会中错误的教义提出警告。对身体的操练用处不大,因为人的身体会死亡,只会带来健康、力量和外在美等暂时的结果。属灵生命(敬虔)的操练具有永恒的价值,这意味着罪得赦免和永生的应许。因此,要在以下方面操练自己(注意,是每天数小时的操练):
- 靠着神的恩典和圣灵的大能。
- 所有妨碍训练的东西都被运动员扔掉了。丰盛而不健康的食物和饮料。健康的食物给运动员带来力量和耐力。他要避免一切不健康的食物和饮料。基督徒的生活也应该如此,他或她必须去除生活中的一切罪恶。不要参与丰富的世俗事物、色情、观看电视和互联网上的暴力和性。所有阻碍属灵成长的东西都必须从信徒的生活中清除出去。为孩子和其他信徒树立好榜样。每天实践并展示基督教的价值观和准则。
- 操练的目的是想要获得第一名,即荣誉花环。例如,信徒的生活必须以为基督获得金、银和宝石为目标。在耶稣的根基上建造。不要满足于第二名或最后一名,这样的话当你出现在基督的审判台前时,你的属灵生命就会变成一捆干草或稻草。
第 9-10 节 这话可信,值得完全接受,它是耶稣基督亲自说的。他是世间万物的创造者。他为愿意相信的人的罪而死。他是通往天堂永生的唯一道路。这篇讲道值得所有人关注和努力学习。这篇讲道给了人安慰和努力的理由。这尤其适用于希望过一种荣耀上帝的生活的信徒。
他是所有人的救主。这被解释为没有人会被扔进火湖。这与整个圣经的教导相矛盾。是的,耶稣是所有人的救主,但个人必须接受上帝的救赎。当一个人被罚款,而另一个人愿意支付罚款时,罪犯必须接受这一提议。否则,罚金仍由罪犯支付。如果人拒绝上帝的提议,即耶稣为你的罪而死,那么罪的惩罚就仍由那个人承担。人对此负有个人责任!
所有以色列人都从埃及得救了。但许多人因为悖逆已经死在了旷野里。只有约书亚和迦勒进入了应许之地,其他人在旷野里呆了40年,死于他们的不信和拒绝相信上帝的大能。
第 11 节你要嘱咐和教导这些事。这不是牧师或长老(长老)所宣告的一个模棱两可的信息。这是一个命令。接受命令,相信耶稣基督是罪的救赎主。接受耶稣基督为主的命令,在圣灵的控制下生活。不要使圣灵忧伤和熄灭。命令是不要活在世界里,而要抛弃世俗的生活。教训圣经知识的命令。每天学习神的话语并祷告的命令。每天操练几个小时的命令。这是属灵生活的使命。一个宣扬真理、惩罚一切错误教导的使命。布道福音的使命。仁爱和爱人如己的命令。
第 12 节 假设提摩太是在保罗第一次传教旅行期间(51 年)信主的,当时他 22-27 岁。他必须在信仰上成长成熟,否则就不能被任命。这封信写于 63 年左右,因此他大约 34-39 岁,在当时是个年轻人。保罗呼吁提摩太不要让任何人因为他年轻而轻视他。毕竟,他是由上帝的长老和保罗亲自任命的,是上帝的代表和牧师。年轻人和老年人都必须尊重他,提摩太尤其可以通过他在爱心、信心和纯洁方面的日常行为的见证来赢得尊重。因为他的行为没有任何值得批评的地方,他是基督徒生活的榜样。一定程度上的原因是离弃真理的信徒的私人谈话。
第 13 节 在会堂、教会、家庭中公开诵读旧约和保罗的书信、使徒的福音书(新约的成长)。所有这些都是为了劝勉和教育,尤其是针对叛教者和错误的教义。在写这封信的时候,几乎没有任何书面文件。旧约书卷保存在会堂里,人们主要依靠诵读。现在,在受迫害的国家,如俄罗斯和穆斯林国家,人们也依赖于听读和背诵圣经。在西方世界,大多数人都能买到圣经和圣经注释。在许多国家,圣经和注释可以在互联网上免费获得。后一类人永远不能在基督的审判台前声称他们的牧师没有正确地教导或劝诫他们,因为这些信徒有义务自己阅读和研读圣经。圣经足以告诫信徒并指出他们的罪,也可以通过圣经学习小组和互联网上的注释来了解罪。这些信徒有责任在互联网上进行研究,以寻求解释。
第 14 节保罗给提摩太一个提醒(有观点认为他在教会的压力下有些消沉),或提醒他已经从圣灵那里得到了恩赐(另见提摩太后书 1:6)。耶稣和十二使徒(这里也指长老)按手。按手象征着恩赐从给予者向接受者的转移。
我个人不主张按手,当然也不主张按头。如今,有很多罪(手上未知的罪)和恶魔会通过手转移,从而感染被按手的人。我个人的意见是,会众中的人要克制,在祝福教会办公室和传教士时也要克制。最多是把手放在肩膀上。
提摩太被要求积极行使这些恩赐。分辨真假的恩赐。他必须充分利用训诫、教导和引导的恩赐。这些都是托付给他(可能是在路司得)的特殊恩赐。
是圣灵将上帝的恩赐赐予我们。一旦赐予,我们就有责任让它发挥作用!如果神的恩赐不再起作用,那不是神的错!每个信徒都有明确的责任。你要持守你所有的,免得人夺去你的冠冕(启示录 3:11)。无论过去多少年,你从神那里得到的某些东西都会在你的生命中消逝。上帝能够让它重新活过来。但这并非不经你的允许。这与你无关!你是上帝的仆人,你有自己的责任。你再也无法逃避。我们每个人总有一天都要对托付给我们的事情做出交代。撒迦利亚是一位先知,他以一种非常特殊的方式被主使用。他得到了许多异象,并将其记录和传递下去。启示如此之多,先知如此投入,以至于他感到疲惫。这里并不是说他放弃或失望了,而是说他太投入上帝的灵的工作和启示了,以至于身体不堪重负,不得不在启示期间不断站起来,以便看到和接受上帝的事。我们在撒迦利亚书中反复看到 "我睁开了眼睛"
第 15 节 每个担任教会职务的人都必须确保自己一生都过着强大的属灵生活,让所有不信和信的外人都能看到。每个人都必须清楚地知道他的属灵成长。尤其是不信的外人,必须能够以基督徒的属灵生活为榜样。对违反上帝律法和上帝诫命(包括引用圣经经文)的政府和行动团体(如支持堕胎和支持安乐死的人)明确的表示不能容忍。必须完全献身于上帝的工作。
第 16 节 不仅是外人会测试任职者。每个信徒都有责任每天、每周、每年测试自己的属灵状况。生活中有哪些罪?人们是否仍然完全献身于耶稣基督?人们对耶稣还有最初的爱吗?他们是否正在消退?人们每天花多少时间向上帝祷告、读经?这是对你自己坚持不懈的监督。这样做,你就能继续用金银宝石建造。这样做,你就会成为智慧的童女,外人和听众也会因你的榜样而得救。
提摩太前书 第 5 章 寡妇,教会女性肢体的行为
在前面几章中,保罗就教会中工人的要求和教会中的教导向提摩太作了规定。在本章中,保罗讨论了教会肢体的行为,尤其是女性教会肢体的行为。提摩太的任务是确保教会肢体的正确行为。必须根据年龄和性别加以区分。保罗教导提摩太不可在教会中容忍罪,免得有人逃脱,另一方面,责备和谴责必须用全然的爱来完成。
第 1-2 节 不可严责老年人,即使你可以预期到老人的智慧和成人的行为,也要像父亲的孩子一样告诫他。
告诫那些在信仰上还是孩子,属灵生命还处在喝奶阶段的年轻弟兄们,作为弟兄,要有耐心,把他们从喝奶的带到吃固体食物的。
年老妇女如同母亲,也要像母亲的孩子一样告诫和管教他。提摩太必须恭敬地责备犯了罪的老妇人,就像成年的儿子正确地责备自己的母亲一样,带着谦卑、智慧和真诚的心。
要像责备自己的姐妹一样责备年轻女性。总之,纯洁与尊重上帝的律法和规范有关,并不局限于性纯洁。毫无疑问,这与等到女人结婚后才进行性交的纯洁有关。但属灵生活是对圣经中规定的维护。这些规定既适用于未婚少女,也适用于已婚女人。
第 3 节 在保罗的时代,但现在在某些国家也是如此,没有任何社会福利。一些年老的寡妇不再能够工作和谋生。如果这些寡妇没有子孙,教会的任务就是满足她们的需要。但我们也可以想到那些被丈夫遗弃的妇女。在希腊语中,这个词的意思是死亡、被抢夺。
第 4 节 但是,如果寡妇有儿孙,就应该由他们来照顾自己的母亲/祖母。那么就不能让教会承担这个负担。必须公平分担这一负担。孩子们在成长过程中得到了照顾和支持,一旦父亲去世(或被遗弃),这项任务就会以爱的名义转交给(孙子女)。请参阅约翰福音19:26-27,耶稣在十字架上是如何将照顾母亲(可能约瑟已经去世)的任务移交给他所爱的门徒的。
第 5 节 真正的寡妇(第 3 节)是没有(孙)子女的人。她无处可去。她唯一的避难所就是上帝。她每天的工作就是带领教会(肢体)在神面前恳求和祷告。无论是白天还是晚上(她失眠的时候)。通过这项工作,她就像一位充满爱心的母亲,在祷告中为自己的孩子(牧师、弟兄和姐妹)与黑暗势力抗争。她确保教会在所有正确教义中得到属灵福气。因此,她理应得到满足。她通过祷告赚取工资。
因此,我们可以说,失业者或残疾人可以通过工作或为教会祷告来获得支持。帖后 3:10 也说: 人若不做工,就不可吃饭。
第 6 节 然而,过着放荡生活的寡妇并不是教会所需要的。自我放纵的生活是一种外在的虔诚生活,在祷告时动动嘴唇,充满情感的呼唤哈利路亚。这是外在的表现,她周日去教堂,但在一周内却不尊重神的诫命。这就像落在荆棘中的种子(马太福音 13:7,22)。她的属灵生命已经死亡了。
第 7 节 这节经文的位置很奇怪,因为诫命: 你要嘱咐她们,让她们无可指责。适用于本章(整封信)的全部内容。
第 8 节 关于他的亲属。谁是他的亲属?可能是她的近亲,包括表亲、舅舅和姨妈,也包括她的朋友和熟人。但如果她连与她同住的人,住在她家的人都不照顾,她就是背弃了自己的信仰。如果不是这样,那么她还不如不信的人!许多不信的人关心他们的直系亲属,尽管他们从未听过耶稣的诫命,但他们是发自内心的爱。大多数非信徒从未听过耶稣的诫命: 爱人如己。然而,教会成员却在圣经中读过或在教会中听过这条诫命。对于非信徒来说,不关怀他人的信徒已经会被嘲弄:看看这位信徒是如何对待他的家人的。
第 9 节 我们必须根据当时的情况来理解这节经文。尽管人们对耶稣时代的平均寿命知之甚少。众说纷纭。从 30 岁到 70 岁不等。由于耶稣受难时没有提到约瑟的名字,而耶稣又说要照顾我的母亲马利亚,所以人们认为约瑟已经去世了。根据传说,耶稣出生时约瑟夫已经 30 岁了,所以 30 + 33 岁(耶稣在十字架上的年龄)就是 63 岁。但这使得这节经文的预期年龄不可能是 60 岁。在西方世界,现在 60 岁还可以工作,退休年龄是 65 岁,政府甚至将退休年龄提高到 70 岁。这节经文讲的是教会对寡妇的支持。在她的一生中,她必须只对一个男人的忠诚。见约翰福音4:15-18 耶稣说:“你说没有丈夫是对的。你已经有过五个丈夫,你现在有的并不是你的丈夫“。所以,丈夫死后再婚,要忠于一个男人。
在当今时代和西方世界,我无法解释这节经文。在第三世界国家,对年龄的要求很低。因此,每个教会都必须根据情况确定赡养规则。部分依据是第 10 节。
第 10 节 以下规则适用于教会对寡妇的支持(尽管从第 11 节可以推断出这是关于教会职位的任命):
- 她的善行一定得到了充分的证明。在教会中担任职务的每个人都必须有良好的声誉。教会成员和教会外的人不应该指责在教会中有职务的人的生活方式。这也适用于受教会供养的教会成员。维护小偷或杀人犯的教会是一个坏榜样。好行为是指因爱邻舍而做的行为。
- 就如养育儿女。既可以是自己的(孙子女),也可以是领养的孩子,或者曾经与孩子们共事(在寄宿学校)。她必须有在基督徒教育方面提供好建议和树立好榜样的经验。参见提摩太前书 3:4
- 表现出热情好客。见提摩太前书 3:2、列王记上 17:9-24、列王记下 4:8-10、使徒行传 16:15。
- 洗圣徒的脚。在耶稣时代,受邀用餐时有洗脚的习惯,见路加福音 7:36-38。在巴勒斯坦尘土飞扬的路上,穿凉鞋的人很快就会弄脏脚。因此,用凉水为来访者洗脚是一种礼貌。但是,法利赛人家里没有人给耶稣洗脚。法利赛人邀请耶稣共进晚餐,却没有像往常一样给耶稣洗脚,而罪人却给耶稣洗了脚。
- 救济遭难的人。在保罗时代,基督徒曾遭受迫害。即使是现在,人们也会在一些国家受到起诉。强奸(德国、印度、巴基斯坦)和伊斯兰恐怖分子的谋杀。
- 竭力行各样善事。个人以言行行善。但也可以通过经济支持和祈祷来支持。
第 11-12 节 拒绝招收年轻的寡妇。年长的寡妇已经积累了丰富的经验,可以担任教会的职务。她们没有或有较少的性需求,因此可以全心全意地为基督工作。年轻的寡妇仍然情欲冲动,可能还希望有孩子。在这种情况下,应该拒绝她们。她们的心思都集中在拥有一个男人上,而不是全职事奉主和对主的初心上。他们的爱更多地适用于她自己的丈夫和孩子。在教会工作中,她的注意力可能集中在在教会中寻找未来的丈夫上。她的注意力分散了,也就留下了谴责。使徒并不反对新的婚姻(第 14 节),但不要让她担任教会的职务,而是专心于她的家庭。
第 13 节 必须拒绝年轻寡妇的第二个原因是,她们会挨家闲逛并说长道短。她们在一家听到的,会在另一家说出来。当然,这并不适用于所有的年轻寡妇。保罗指的是一种可能性。缺乏职业,是因为她们无事可做。在当前的西方世界,这种情况几乎不存在。许多人都在找工作,并有自己的工作。
第 14 节 那么使徒保罗想要什么呢?他希望她们结婚,建立家庭,生儿育女。这清楚地表明,如果男人死了,他并不反对再婚。上帝在创世之初就明确指出,人类必须繁衍后代。唯一能生育孩子的人是女人,但必须通过男人来受精。有些男人受到上帝的呼召,他们没有性需求。但大多数男人都有性欲望,结婚是件好事。同样,那些渴望成为牧师的人,结婚也是件好事。如果一个人没有结婚,怎么能就婚姻问题提供建议呢?已婚男人更容易抵制诱惑(如果他自己的婚姻很好,他的欲望得到了满足)。担任宗教职务的男子绝不能单独探望妇女。让女执事去做这事儿吧。
很明显,保罗的目的既是为了教会的福气,也是为了年轻寡妇的福气。流言蜚语不仅损害了教会,也损害了人本身。
第 15 节 由于性需求和/或诽谤,一些年轻的寡妇已经屈服了。她们可能有过婚外性行为,并受到撒但的诱惑(如夏娃)。她们迷失在罪中,成为教会内外人中伤的对象。
第 16 节 见使徒行传 16:15 吕底亚有一所大房子,她帮助别人。她在家里接纳别人,提供工作,在经济上帮助别人。这就是好榜样,也让教会松了一口气。
第 17 节 显然,除了牧师之外,教会中还有讲道的长老。在保罗时代,已经有长老教导圣经,也就是研读圣经。按理说,这些长老应该得到双重荣誉。他们把时间都奉献给了布道和教育。问题是,这是否有违报酬呢?希腊文 "荣誉 "一词的解释是不同的。荣誉一词与酬金没有直接关系,更多的是指荣誉、尊严、尊敬和主人的地位。但是,当一位长老有一整天和一周的布道和教导任务时,他不可能无偿地完成这些任务,而是需要领取薪水,这也是合情合理的。
第 18 节 "牛在踹谷的时候,不可笼住它的嘴 "出自申命记 25:4 的规定。保罗在哥林多前书9:7-12 节中也作了同样的引述。如果给牛戴上口套,不让它吃脱粒时脱出的谷粒,那就太残忍了。对牛来说,脱粒是一项艰苦的劳动,因此在劳动过程中,牛有吃东西的权利。上帝既然都关心打谷的牛,那么天国里的工人又何尝不是有权得到报酬呢?布道或圣经学习(教育)需要数小时的准备和研究。讲道者或教导圣经并认真对待自己任务的人都会精心准备,并警惕错误的教导。他们完全有权为自己的工作获得报酬。而其他人在 5-15 分钟内准备好一篇讲道或研究报告,却很难解释上帝的话语,也很难使讲道或研究报告实用于日常应用。有些人从事商业性的全职工作,以赚取生活费和养家糊口,根本没有时间做准备。教会不付给他们准备学习或讲道的工资(什一奉献不足),是一种耻辱。另一方面,保罗有一份做帐篷的全职工作,他用晚上的时间讲道和教导圣经。会众有责任向他们的牧师和长老敬奉,并根据他们花在准备和适当教导上的时间支付薪水。
第 19 节 比较申命记17:6 中的教导,有两个或三个证人作证,事情就确定了。而不是一个证人的证词。两个或三个人的证词必须完全一致。对牧师、长老或执事的控告只有在(口头)控告相符的情况下才能处理。必须对控告进行认真调查。一经证实,涉案人员必须被撤职并受到纪律处分。如果调查显示控告不实,控告者必须在教会公开道歉。这样,被诬告者就不会受到任何伤害。
第 20 节 牧师和担任教会职务的人都不能免于确认的指控。他们的罪必须在教会中公开揭露。对于教会肢体的罪,首先是私下谈话。如果教会肢体拒绝改过,接下来就是与长老(教会公会)的谈话。如果教会肢体继续犯罪,那么接下来就是在教会中揭露。参见马太福音18:15-17,这里也适用两三个见证人的确认和调查。
那些生活在罪中的人,我们可以想到通奸、酗酒、暴力侵害妇女和儿童、婚前性行为、同居、吸毒。简而言之,就是持续过着罪恶的生活,不遵守上帝的诫命和规范。
第 21 节 这是保罗对提摩太下达的严厉命令,实际上也是对任何担任教会职务的人下达的命令。担任教会职务的人必须清楚自己是在为主耶稣基督服务,见希伯来书 13:17。
服从你们的领导,顺从他们;因为他们是在看守你们的灵魂,是要做出交代的人。
不得有任何成见或偏见。不得有任何利益冲突。一切都必须客观评估。随着耶稣被定罪,大祭司该亚法的主导地位显然岌岌可危。见马太福音 第 26 章,他绝对没有任何偏见。
在被拣选的天使中,那些是上帝的天使。他们是见证人,他们看到工人所做和未做的一切。他们报告信徒和事工人员所做的一切。然而,天父和基督耶稣也能读出他们的想法和做事的原因。在基督的审判台前,信徒永远不会被诬告。因为见证来自天父、基督耶稣和至少一位天使,也可能是多位天使。这两个或三个见证人的见证就能证明案件成立。
第 22 节 这条命令主要是指按立长老和执事时双手的庄严态度。意思是提摩太在任命人担任牧师这样重要的事情上不能操之过急。他应该花时间对他们的虔诚作出诚实的判断;他必须有充分的证据证明他们的资格。他不应该因为一个人表现出怜悯、热心,或者因为他发现自己有资格胜任这份工作,就立刻推荐他做牧师。
也不可在别人的罪上有份。这必须解释为把别人的手放在(头上)。意思是提摩太不会成为他人罪孽的分担者。按手是一种恩赐的传递(把手放到另一个人身上,也包括某人的手被放他人身上)。因此,按手时必须谨慎。尽管保罗的意思无疑是这主要适用于按立为牧师的情况,但他赋予了它一般的性质。我们不得以任何方式分担他人的罪。人们根本不知道一个人隐藏的罪,有时是对恶魔的秘密崇拜,是一个人不为人知的过去。
约翰-卡尔文不可急于给人行按手礼。毫无疑问,保罗的本意是保护提摩太不受伤害,避免许多控诉,这些控诉经常针对基督神圣的牧师,他们拒绝满足某人雄心勃勃的要求。有些人指责他们严肃,有些人指责他们嫉妒,还有些人喊叫说他们残忍,因为他们没有立即接待那些自夸有许多属灵恩赐的人。我们今天大量地经历了这种情况。因此,保罗敦促提摩太要谨慎,不要被不恰当的感情冲昏头脑;并不是说提摩太需要这样的警告,而是用他的权柄限制那些骚扰提摩太的人。
首先,"按手 "意味着 "传递",即把手放在某件事物之前;因为他禁止轻易接受一个未经充分评估的人。有些人出于求新求异的心理,想接受一个几乎不为人所知的人担任牧师职务,一旦他做了一两次被认为不错的展示。明智而深思熟虑的主教有责任抵制这种令人不安的情绪,正如保罗在这里要求提摩太这样做一样。
也不可在别人的罪上有份。这就意味着,同意非法授职的人与其中的主要参与者一样,都要负责。不过,也有人这样解释:如果他认可了不值得认可的人,不管他们以后犯了什么错误,他都要承担责任或部分责任。"但我认为这是更简单的情况:" 虽然别人这么快就急着参与,但不要和他们一起参与,这样你就不会在别人的罪上有份。"即使我们的判断是正确的,也常常会被别人的愚蠢和轻率所驱使"。
今天,一些教会对按手礼的态度过于轻率。就我个人而言,我不赞成按手,当然更不赞成在为教会中的任何人或信徒祷告时按手,也不赞成在驱鬼时按手。在巴西,我经常看到被邀请的牧师(他经常说方言)在祷告时邀请人们上前按手。人们不认识被邀请者,对他的(通常也包括她的,因为保罗禁止女性担任牧师,这是上帝的诫命)过去和(秘密的)罪行一无所知。在世界上所有国家,人们都知道同性恋、酗酒或吸毒、暴力等通过恶魔的手传递。
我的按手只限于我的妻子和孩子。只有当圣灵明确命令我按手的时候,我才会这样做,然后通过耶稣基督的宝血祈祷保护。我本人不允许别人给我自己、我的妻子和孩子按手(在极少数情况下,如果我对对方有深入的了解,才会让他把手放在我肩上)。
第 23 节 提摩太已经养成了不喝酒的习惯,这样就没有人可以指责他了。然而,在东方国家,饮用水远不安全。有些教会绝对禁止使用任何酒精。圣餐中的葡萄酒被葡萄汁取代。我本人对此并无异议,因为教会中可能有人曾经酗酒,即使是这一点点酒也会让他们重新染上酒瘾。当然,如果每周都举行圣餐仪式的话。
当酒对环境有害时,就不要喝酒。在这里,保罗建议提摩太用一点酒,因为只喝水对他的健康不利。因此,这是一个促进他健康的医学建议。在其他书信中,保罗提到适量饮酒,考虑到东方的水质,这并不是什么不寻常的建议。有人认为这不是酒,而是葡萄汁。这不太可能,因为东方天气炎热,葡萄汁很快就会发酵。
第 24 节 回到信徒在事工上的任命。教会内外的每个人都能清楚地看到这些罪。这些罪既与上帝的律法有关,也与政府的律法有关。想想偷窃、奸淫、开车闯红灯、嫉妒、放荡和恶言。但其他人的罪出现得较晚。这些罪都是暗中发生的,秘密拜鬼神、看星座、练普拉提、瑜伽、针灸、巫术、性犯罪。
第 25 节 善行是显而易见的,是完全在圣灵控制之下的生活,因此教会内外的人都能清楚地看到圣灵结出的果子。
提摩太(教会)在任命信徒担任牧师时必须非常谨慎。不能一看就任命,而要仔细考察有关人员的生活之后。这就是保罗给提摩太的信息的精髓。
提摩太前书 第 6 章 世俗生活的危险
第 1 节 凡负轭作奴隶的。仅在罗马,就有三分之一的人口属于奴隶阶级。这是真正的奴隶制。奴隶的待遇就像带轭的牛。这些人成为奴隶的原因有:a. 战俘;b. 债务;c. 定罪;d. 绑架;e. 被父母卖掉;f. 父母为奴隶。如果奴隶主残酷地对待奴隶,罗马法律也不会同情他。甚至允许在曾经逃跑的奴隶额头上烙印。一些奴隶通过已故主人的遗嘱获得自由。
随着基督教的发展,问题也随之而来。难怪保罗会在不同的书信中对奴隶及其主人作出指示。核心是对奴隶(女奴)及其主人的伤害。在基督里,奴隶必须保持对主人的顺从,并像为基督做工一样完成他的工作。主人必须牢记,他必须在基督的审判台前为他对待奴隶的行为负责。毕竟,他自己也是基督的奴仆。外界必须从他对待奴隶的态度中清楚地看到,他是通过善待和尊重奴隶而信奉耶稣基督的。奴隶必须尊重主人,就像尊重基督一样。这一切都因为外界和非信徒对他们的行为无可指责,上帝的名也不会受到损害。毕竟,在上帝面前人与人之间没有区别。对上帝而言,两者完全平等。因此,上帝不会放过不情愿、不公平和懒惰的奴隶。就像对待奴隶不好的主人一样。
第 2 节 在奴隶和主人都信主的情况下,基督徒奴隶可能会想:如果我的主人真的是基督徒,为什么还要留我做奴隶呢?他的宗教信仰并不意味着什么。我们怎么能在教堂里平等地并肩坐着,而我在他家里却是个下等人呢?这可能会带来各种困难。因此,保罗给出了一个独特的解决方案: 如果奴隶有幸拥有一个基督徒主人,那么就让他从事特殊的服务(努力去做),因为他们是基督里的弟兄。他的工价,他是如何服侍的,都将在基督的审判台前显明出来。
第 2b 节 保罗再次重复他的指示:要教导和劝勉这些事,不要容忍教会中的偏差,这些机构是上帝赐予的。这不是没有义务的。这是神对想要侍奉主耶稣基督的基督徒的旨意。这必须在教会中教导和学习。这是对你作为牧师的提醒,也适用于教会中的所有长老、执事和信徒。
第 3-5 节 保罗在各城布道时积累了足够的经验,了解到了错误的教导和对他布道的抵制,而这些教导都是基督耶稣赐给他的。保罗告诉提摩太不要屈服于这些,要坚韧不拔。为什么?基督耶稣的教义必须保持纯正,不能宣扬其他教义。今天各教会如何不宣讲不同的教导: 这部分圣经不应从字面上理解,而应从属灵上理解。耶稣没有死在十字架上。耶稣不是神的儿子。他是自高自大,一无所知:在原文中并没有这个意思(而人们对希伯来语、亚拉姆语和希腊语一无所知)。争论和争吵的会带来的缺点:在教会中没有纪律,容忍罪恶(酗酒、同居、婚前性行为、同性婚姻)。会众之间的嫉妒、羡慕、恶言相向、诽谤,这些在会众内部都是可以容忍的,不会受到惩罚和纪律约束,也不会被拒绝进入教会。
另一方面,那些失去了健康教义的吹毛求疵者。法利赛人和文士对摩西律法的解释和补充,在安息日挖耳朵,吃饭前洗手。绝对禁止在周日工作,但周日需要警察、医生和护士。布道的牧师也在周日工作。如果变得严格,就不能走路去教堂(过去是开车去教堂),甚至不能做饭。在以色列,安息日不做饭,而是提前准备好食物,放在火上加热。
人们在熙熙攘攘中迷失了方向。人们不再拥有健康的教义。人是罪人,但耶稣赐下圣灵,使信徒不再犯罪。虽然信徒仍然是罪人,但他会继续犯罪,只有在基督第一次来临(教会被提)时得到完美的身体后,他才能从罪恶中解脱出来。人们失去了清晰的思维。
因为他们认为敬虔有大益处。把属灵恩赐放在首位的信徒。虽然圣灵的恩赐旨在教导和建立教会,使其从吃奶的变成吃固体食物的(灵性成熟),但福音布道(说方言,用信徒没有学过的另一种语言宣讲福音)。这不是会像干草和稻草一样燃烧的外在的虔诚对天国有用的敬虔才会使人得着益处:金子、银子和宝石。
第 6-7 节 真正的信徒所关心的是福音的推广、自己的灵命成长、教会成员的灵命成长。而不是世人所提供的财富,如漂亮的房子、跑车、性的享受、狂野的聚会。这种快乐只是一生中暂时的快乐。这可能很长(70 年?),但也可能很短(20-50 年?) 信徒在人间拥有的一切都无法带入天堂。在即将到来的大灾难中,一切都会留在地上,甚至消失。一个人可以在地上努力工作,赚很多钱,作为导演或足球运动员获得很多荣誉和声望。但这些都不能上天堂。在那里,每个人都会受到上帝的审判,不分贵贱。
请看约伯在约伯记1:21 中说:"我赤身出于母胎,也必赤身归回"。人出生时一无所有。约伯在世时获得的所有财富,在他死后却什么也带不走。
第 8 节 人和信徒必须(足够)满足于生计(吃喝拉撒)和住所,有瓦遮头。满足正常健康生活所需的一切。没有丰富的食物,就会导致各种疾病,如糖尿病、癌症、心血管疾病、肥胖症。看看耶稣,他睡在露天,头枕着石头。保罗没有固定的住所,常年寄居在一位信徒家中。从一个地方到另一个地方。但人可以满足于一个只为自己家人提供空间的(适当的)家。
第 9 节 主耶稣(保罗)并没有谴责想要富有的愿望。但富人很快就会陷入诱惑。希望更加富有,不再关心邻舍。财富没有用来发展天国、照顾穷人、宣教和传福音。钱财被用于更大的财富、更多的金钱、更大的汽车、有许多房间和豪华厨房的豪华别墅。去豪华餐馆吃饭,参加盛大的聚会。
其演变为:愿望、陷入诱惑、陷阱、许多无意义的、有害的欲望,最终使人陷入毁灭和破坏。
第 10 节 想要财富的信徒,想要荣誉、尊重或名声的牧师,他们失去了信仰。他们因离弃信仰而沉沦,他们在火湖中毁灭。根源在于他们的自私,他们渴望为自己赢得荣耀。奴隶被主人剥削。拥有一大群羊的富人,偷走了穷人唯一的羊。富人甚至不让拉撒路吃他桌子上的面包屑。
或者是纽约自杀的百万富翁。在他的口袋里发现了一封信: 我积累了巨额财富,但我再也无法忍受孤独和无聊。作为一名雇员,我很快乐。现在我拥有了数百万的财富,却总是不快乐,宁愿选择死亡。真是悲哀。
第 11-12 节 但你这属神的人哪,是指着提摩太的。但这封信是写给会众中所有工人的:牧师、长老、执事、宣教士、传道人,任何侍奉主耶稣基督的人。原则上对每个信徒都有效。
远离第 3-10 节中所有这些世俗的东西。另一方面,要追寻:
- 公义。与上帝的旨意、律法和规范相一致的心灵和思想状态。成为耶稣的追随者并展现出与耶稣一样的生活的行为。
- 敬虔。圣灵的果子在日常生活中显而易见。
- 信心。积极地相信上帝和耶稣,相信他们会应验自己的诺言。把你的话变成积极的行动。
- 爱心,见 哥林多前书 13 章.
- 忍耐和温柔。尽管受到教会成员和外人的攻击,仍要坚持下去。尽管受到犹太人和外邦人的迫害。尽管饱受折磨,鞭打和牢狱之灾。在这种情况下,要用爱心保持温柔,教导,纠正,并为敌人代祷。
- 为信仰打那美好的仗。这是一场坚守信仰的斗争。种子撒下,但一部分落在路边,一部分落在岩石上,一部分落在荆棘丛中,只有(第四部分)落在好土上,结出果实。保罗呼吁我们要像赛跑者或摔跤手一样,打那美好的仗。不要在生命中失去信心,也不要在生命结束时失去救赎。在撒旦的诱惑、虚假教义、共产主义以及学校和大学的社会教育的世界里,要坚守信仰并非易事。还包括心理学家和精神病学家的虚假教义和 "治疗"。
- 持定永生。不要陷入虚假的教导,不要贪恋世俗的情欲,只要在真实的教义中坚守对耶稣基督的信仰,就能获得天堂里的永生。
- 虔诚的忏悔。教导旧约、福音书和保罗书信中的纯正教义。但今天也要纯粹地解释启示录。也要把它付诸实践,在日常生活中展现出来。
第13-14节 尽管提摩太受到种种阻力,你也不要忧虑,要坚持讲道,坚持我(也是在这封信中)吩咐你的教训和诫命,不要怕(失去)生命。耶稣也向祭司、大祭司、法利赛人和文士作见证,并继续坚持向本丢-彼拉多讲道,他知道这将导致他死在十字架上。
保罗给提摩太(其实是给每一个信徒)的这条诫命是:不要惧怕,要毫无畏惧地跟随真理,无可指摘地遵行,我们的主耶稣基督显现。首先,今天的基督徒要在空中迎接耶稣的再来,接管教会。其次,那些被留下的人在大灾难中要坚持下去,直到耶稣再来时,世上的万民万族都将见到他。
第 15-16 节 首先,被圣灵充满的信徒(五个聪明的童女)将在基督第一次在空中再来时被带到天上(地上的万民看不见)。他们是有福之人。耶稣基督以无罪之身赐予他们永生。基督第二次再来时,将带着这些有福之人重返人间,万民都将看到他。他是万王之王。每个信徒都将作为王/子民与王耶稣一同掌权。他是万主之主。他拥有一切权柄(主)。他是不朽的,并将不朽赐给任何相信他是脱离罪和死亡的救主的人。现在,耶稣住在天堂,坐在天父的右边。天父是无法触及的光,没有人能看见。没有人能直视太阳而不失明。就连摩西也只能看到上帝的影子。
第 17-19 节 获得在天堂永生的人是真正的富足。这与在今天短暂而有限的生活中的富足形成了鲜明的对比。保罗命令提摩太向富人指出这一点。现在世上的富人必须把他们的财富用于天国、使命、福音的传播、穷人、孤儿和寡妇的需要以及第三世界的需要。财富本身并不是问题,但如果一个人不充分利用财富来侍奉上帝和主耶稣基督,财富就会变成巨大的问题(青年富翁)。他们把希望寄托在不确定的财富上(明天一切都可能改变,改变成(无法治愈的)疾病、事故、残疾、死亡、大灾难中的痛苦和毁灭)。拥有财富的信徒必须在善行上富足、开明(不贪婪)、对善行慷慨。这样,他的未来也会在上帝那里得到保证。
第 20-21 节 在保罗的传教之旅中,提摩太被托付了传讲可靠的神的话语。在任何情况下,他都不能放任这一切,任由以弗所的假教师愚弄自己,这些假教师制造空洞的声音、不敬虔的喋喋不休和自相矛盾的言论,导致无法获得永生。这些假教师迷失在了他们的神话中,在无知的情况下散布谣言。
